近日,園林學院潘會堂教授團隊在國際知名期刊《Journal of Experimental Botany》上在線發表了題為“The Marssonina rosae effector MrSEP43 suppresses rose immunity by targeting the orphan protein RcBROG”的研究論文,該研究鑒定到一個薔薇盤二孢致病效應蛋白,明確了與之互作的月季靶標蛋白及其基因的功能,加深了對薔薇盤二孢致病效應蛋白抑制月季免疫反應分子機制的理解,為抗黑斑病月季品種的精準培育提供了指導。
月季是北半球地區應用最廣泛的露地花灌木和國際上最重要的切花作物之一。由薔薇盤二孢(Marssonina rosae)誘導的月季黑斑病是露地栽培月季面臨的最嚴重的病害之一,極大地影響了月季的觀賞價值和經濟價值。培育黑斑病高抗或免疫品種,研發新的黑斑病防控策略和技術對實現月季黑斑病的綠色、可持續防治具有重要意義,但精準、高效的病害防控和育種工作需要建立在對月季和薔薇盤二孢互作機理的深入理解之上。
病原菌分泌的效應蛋白在植物——病原菌互作過程中發揮著關鍵作用。解析薔薇盤二孢致病效應蛋白抑制月季免疫反應的分子機制是明確月季和薔薇盤二孢互作機理的基礎,但到目前為止,涉及薔薇盤二孢致病過程的效應蛋白尚不清晰,阻礙了人們對薔薇盤二孢致病效應蛋白抑制月季免疫反應的分子機制的理解。
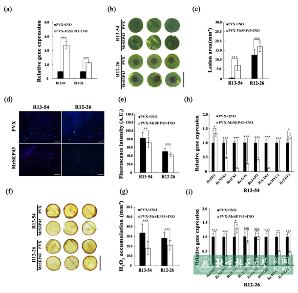
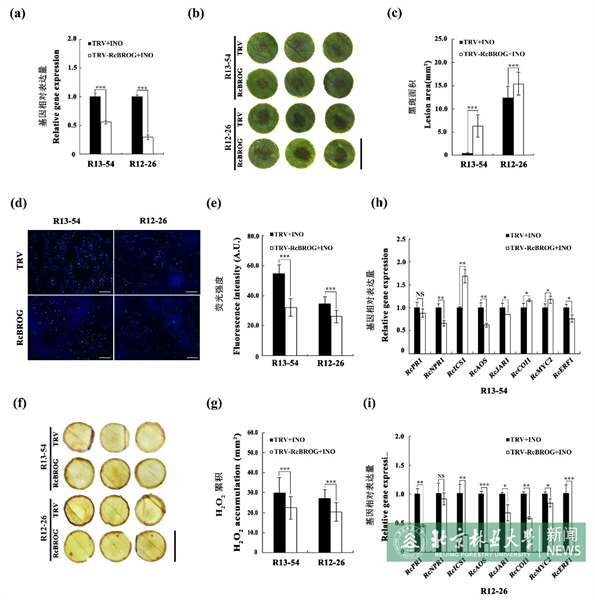
該研究鑒定到一個在薔薇盤二孢侵染過程中顯著高表達的效應蛋白基因MrSEP43。MrSEP43具分泌信號肽,可以抑制由BAX誘導的煙草細胞壞死。利用瞬時過表達和基于寄主介導的基因沉默(HIGS)技術,確定MrSEP43為薔薇盤二孢致病效應蛋白基因,通過抑制月季胼胝質累積、H2O2累積,干擾月季水楊酸和茉莉酸/乙烯信號通路發揮致病功能。進一步利用Y2H、BiFC和LUC等方法,確定MrSEP43與月季孤兒蛋白RcBROG存在互作關系。利用瞬時過表達和基于病毒介導的基因沉默(VIGS)技術,確定RcBROG為月季黑斑病抗性的正調控因子,通過增強月季胼胝質熒光強度、H2O2累積和抗性標志基因的轉錄參與月季對薔薇盤二孢侵染的響應。該研究為黑斑病高抗月季品種的精準培育及月季黑斑病新型防控技術的開發提供了依據。

圖1過表達MrSEP43提高了薔薇盤二孢的致病性

圖2 薔薇盤二孢致病效應蛋白MrSEP43 與月季蛋白 RcBROG互作

圖3 沉默RcBROG降低了月季的黑斑病抗性
園林學院博士生楊藝為論文的第一作者,潘會堂教授為通訊作者。該研究工作得到北京市自然科學基金的資助。
原文鏈接:https://academic.oup.com/jxb/advance-article/doi/10.1093/jxb/erae200/7665233